2021年最新实体瘤【临床招募】信息发布丨评价呋喹替尼联合信迪利单抗治疗晚期实体瘤患者的安全性、耐受性及初步疗效的Ib/II期临床研究。
一:基本信息
项目名称:评价呋喹替尼联合信迪利单抗治疗晚期实体瘤患者的安全性、耐受性及初步疗效的Ib/II期临床研究
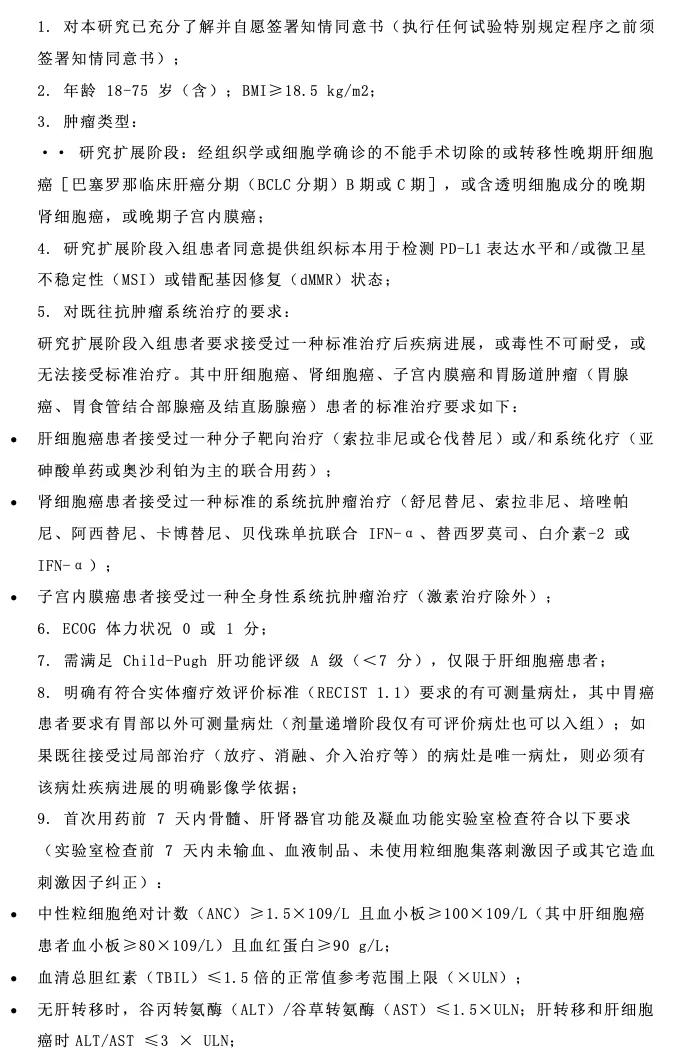
二:入选标准
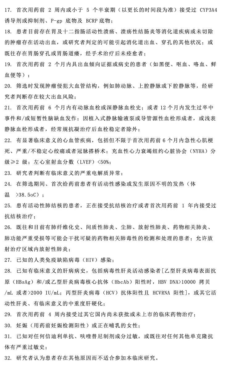
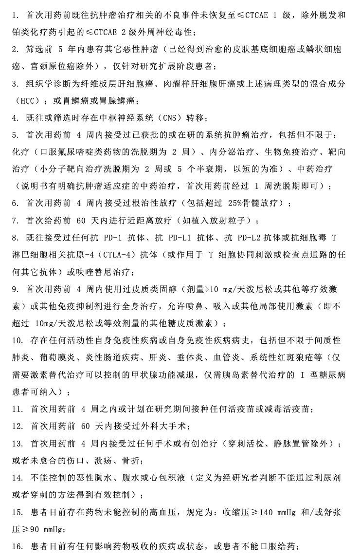
三:排除标准
了解更多临床研究信息
请扫描下方二维码联系招募专员
常常去帮助,总是在安慰。康复之路易加医与您同行。如果您觉得这篇肿瘤资讯对您有帮助,欢迎关注易加医官网或下载易加医APP。
热门标签
淋巴瘤
肺癌
肾癌
胃癌
膀胱癌
乳腺癌
卵巢癌
黑色素瘤
小细胞肺癌
肝癌
肠癌
胆管癌
胰腺癌
食管癌
胰腺癌
非小细胞肺癌
尿路上皮癌
恶性黑色素瘤
PD-1
副作用
联合治疗
PD-L1
免疫治疗
化疗
基因检测
放疗
耐药
联合治疗
靶向治疗
靶向药
9291
ALK
EGFR
FDA
HER2
Keytruda
KRAS
K药
MSI
NSCLC
Opdivo
O药
PD-L1阳性
TMB
仑伐替尼
奥希替尼
恶黑
放化疗营养
热门文章推荐